您好,欢迎来到JIUYOU.COM·(中国区)官方网站官网!
设为首页
|
收藏本站
|
在线留言
|
JIUYOU.COM·(中国区)官方网站
JIUYOU.COM·(中国区)官方网站
喷砂机
自动台车式喷砂机
自动输送式喷砂机
自动石材雕刻喷砂机
自动履带式喷砂机
自动间隙式喷砂机
自动滚筒式喷砂机
手动液体式喷砂机
手动加压式喷砂机
手动干式喷砂机
开放(移动)式喷砂机
抛丸机
吊钩式抛丸清理机
管道内外壁抛丸清理机
辊道型材通过式抛丸清理机
履带式抛丸清理机
通过式抛丸清理机
悬链通过式抛丸清理机
喷砂房
移动伸缩式喷砂棚房
风力(全室)回收式喷砂房
机械(全室)回收式喷砂房
打磨台
脉冲除尘式打磨台
湿式除尘式打磨台
配件耗材
喷砂抛丸磨料
喷砂机配件
抛丸机配件
喷砂抛丸加工
走进华制
工程案例
新闻中心
公司新闻
行业动态
JIUYOU.COM·(中国区)官方网站
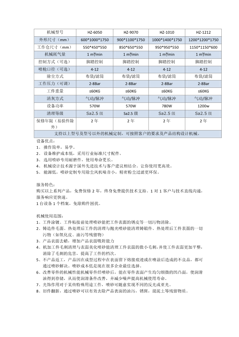
HZ-1010台车喷砂机
返回上页
HZ-1010台车喷砂机
jiuyou(中国)官方网站
|
乐鱼网页版登录入口
|
九游体育·九游网站官网
|
乐竞官网平台
|
开云官方网页版_开云(中国)
|
九游app官方端入口
|
乐鱼官方网站
|
【九游网】
|
开云网页版·官方站在线登入
|